“胜任力”这个概念最早由哈佛大学教授戴维·麦克利兰(David·McClelland)于1973年正式提出,是指能将某一工作中有卓越成就者与普通者区分开来的个人的深层次特征,它可以是动机、特质、自我形象、态度或价值观、某领域知识、认知或行为技能等任何可以被可靠测量或计数的并且能显著区分优秀与一般绩效的个体特征。不同于任职资格作为同一类别岗位能力划分的“门槛”标准,胜任力更多用于管理序列,通过构建胜任力模型作为管理序列人员能力划分和职级晋升的标准。

一、胜任力模型构建
以冰山模型为理论基础,胜任力模型的构建不仅要考虑“显性”因素如:学历、专业、行业经验、绩效表现等;也要考虑“隐性”因素如:潜力、内驱力等,如下图:胜任力模型。而“隐性”因素在日常应用中往往通过构建符合企业导向的领导力模型的方式来完善胜任力标准,为后续管理人员选拔和晋升提供参考标准。

二、领导力模型的构建
公司的战略、文化和领导力发展水平不同,领导力模型的构建考虑的维度会略有差异,如华为的领导力模型包括:决断力、执行力、理解力和与人链接力;百度的领导力模型包括战略思维、事业激情、凝聚团队和业务敏锐;GE的领导力模型包括决断敏锐、充满活力、鼓舞人心和行动有力四个方面。
企业应如何构建自己的领导力模型?如何打造一支具备统一素质的管理人群?实现路径如下:

(一) 战略及文化演绎
通过公司的战略规划、企业文化、领导讲话等内容提取领导力能力要素的关键词汇,如公司领导在讲话的过程中多次提到要“本着“以客户为中心” 的原则, 在客户关心的重点项目导入量产之前的跑片阶段”,可以体现公司强烈的客户意识,因此提取出领导力要素“客户导向”。通过战略及文化演绎提取出领导力要素的高频词汇。
(二) BEI访谈(关键事件访谈)
BEI访谈的整个调研对象会设置两个群体,即绩效表现优秀的小组以及绩效表现一般的小组,对筛选出的绩优者和绩效表现一般者分别开展访谈,通过关键事件提取领导力高频词汇,在后续分析过程对两组的关键要素进行对比分析,得出差异信息,从而设计绩优能力模型。
(三) 问卷调研
针对筛选出的能力要素项,再通过问卷调研的方式进一步缩小范围,明确内部的能力要素导向。
(四) 高层调研
将初步出现的高频词汇,再次通过卡片筛选法由公司高层进行能力要素的选择,以快速了解高层对于管理者领导力素质的要求。

(五) 最佳实践参考
在构建领导力模型的过程中,还可借鉴外部的最佳实践,特别是同行业的优秀企业,为企业提供参考,以确保领导力模型的具有国内的领先性和行业内的适应性。
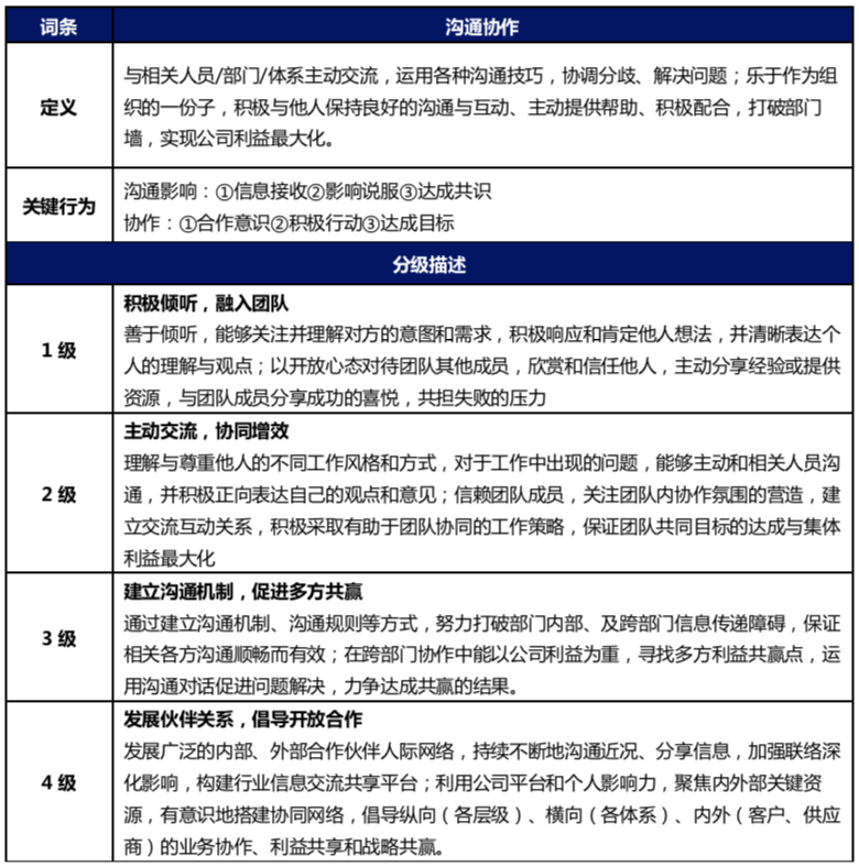
(六) 词条释义及能力分级
通过以上方法提取出企业的领导力词条后,还需进行领导力词条的释义和分级描述,以构建完善的领导力模型,也为后续领导力的评价提供层级标准。常见的能力词条释义及分级描述标准如下:

作者:欧博官网ABG咨询集团 张琳静
扫描二维码关注欧博官网ABG微信公众号,查看更多资讯

微信公众号:欧博官网ABG管理咨询2017,欧博官网ABG管理咨询(北京)股份有限公司版权所有 工信部备案号:京ICP备09018895号-1
