制度体系是企业管理体系中的重要一环。从企业发展的角度来看,系统完善的制度体系是一个公司健康有序发展的护航舰。尤其是在大型集团型企业,上市公司等具有一定规模及以上的企业,制度之于企业业务运行的规范与约束作用更为明显。

而且,随着“依法治企”理念的普及与在企业的日渐深入,企业管理者越来越重视制度在企业发展中的牵引作用,制度体系建设的诉求在近年来成为企业咨询项目的主要方向之一。为此,笔者结合欧博官网ABG咨询所服务过的诸多制度类项目经验,总结了“制度体系建设推进十步法”,并推荐给大家,希望为各企业制度体系建设提供具有价值的参考建议。
需要说明的是,企业稳定的组织架构体系是进行制度体系建设的前提。如果一个企业的组织架构在不停的发生变化,必然会带来职责在各部门之间的调整,进而影响业务分工、权限安排,甚至影响到业务的具体运作流程,进而导致制度难以固化与稳定,不能起到指导、规范或约束业务发展的作用。
一、 建立制度体系建设的组织体系
企业的制度体系建设是一项系统性工程。要推进制度体系建设从策划、准备、实施、发布到落地的全过程管理,必须要有完善的组织体系去推动与制度建设相关的各责任主体以及各部门去执行工作,以作为建设过程中的组织保障。一般而言,推进的组织体系可分为三个层次,第一层次为体系建设的领导小组,主要包括企业的总经理,副总经理等领导班子成员;第二层次为体系建设工作小组,主要包括分管业务工作副总,各部门负责人;第三层次为体系建设的执行人员,主要为各部门制度体系建设的对接人员与制度编撰执笔者。这三个层次共同构成了制度体系建设的组织保障体系。
二、 对现有制度进行盘点与评估
摸清制度现状是制度体系建设的前提。制度盘点与评估一般包括两个层面,即制度整体层面与制度单体层面。就制度整体层面而言,制度的系统性、完整性、规范性是首先要评估的要素,而且重点应发现制度之于目前业务范畴、业务管理活动的覆盖性,避免出现制度遗漏、交叉等情况;而就制度单体层面而言,应重点发现制度之于业务管理的职责分工是否明确、管理逻辑是否清晰、风险防控是否到位等方面的问题,还包括制度合理性与执行效率、内部是否交叉、文字是否标准规范、更新是否及时、发布与宣贯是否到位等。
三、 理顺各部门职责分工
制度是对业务管理的映射反映。从这一角度来看,在现代企业大分工的背景下,业务管理需要各部门的协同运作。为此,各部门必须要理清自身的职责分工,明确在业务管理中的定位,以及应该承担的责任。只要明确了各部门职责分工,才能有效推动各部门在业务管理中的协作与分工。
四、 明确核心业务流程的管控权限
为了更好的对业务的管理边界进行界定与管控,就公司的核心业务,比如营销、研发、采购、生产等,应该在各部门职责分工基础上,将该项业务的管控权限梳理清晰,以便后期将其固化在制度文本中。常见的制度管控权限包括业务的建议权、申请权、审核权、审批权、监督权等。理顺管控权限既是避免了各相关主题的责任不清,又解决了分层决策问题,为推动业务的顺利推进提供了有效支撑。
五、 开展外部单位对标工作
制度体系建设不仅要向内看,而且要向外看。什么意思呢?就是在制度体系建设过程中,要选择与本企业业务性质相似,规模相当的企业,然后挖掘相关资源查找其管理相关的制度文件,并进行研究,以此作为制度体系建设的外部参考资料。行业或企业的最佳实践案例往往能够启发出新的思路,起到“他山之石”的良好作用。
六、 建立制度体系的框架
在完成以上工作后,尚不能直接开展制度文件的编写工作,而是要建立制度体系建设的框架。制度框架之于制度体系建设是制度编写的纲领性文件。通常,制度框架必须要建立分层分类的体系,即要形成涵盖战略管理、经营管理、市场营销、生产管理、供应链管理、财务管理、人力管理、行政综合管理等覆盖企业发展的各类不同业务条线,又要能区分公司层面、部门层面、车间层面等不同的层级,确保企业的各项业务管理活动都能在制度框架中找到与之相应的制度文件,从而为制度编写提供支撑。
七、 形成统一规范的制度模板
作为企业的规范性文件,制度必须要保证其形式上的规范性与统一性,这在一定程度上也反映了制度的严肃性。通常而言,制度模板具有章节题结构与程序文件性结构等两种主要形式,而且在文本方面,要对制度的字体、字号、行间距、表格、附注等进行规范。制度编写前,制度体系建设的组织部门必须要对各责任部门进行明确,以确保制度整体形式上的统一。
八、 开展制度编写工作
在正式启动制度编写工作之前,建议企业组织各责任部门的制度编写人员对制度编写的主要要点及注意事项进行培训。由各部门选择熟悉企业业务运作方式,并且文笔能力较好的人员参与到制度编写过程中。在编写时,应明确制度涉及业务在各部门之间的职责分工,规定管理活动涉及的核心内容和应达到的要求,采取的措施和方法,明确每个过程中各项工作由谁干、干什么、干到什么程度、何时干、怎么干以及为达到要求应该如何进行控制,并注明需要注意的任何例外和特殊情况,必要时可以辅以程序或者流程图。
九、 组织已编制制度的评估工作
针对已完成编制的制度文件,应进行制度合理性的评估工作。各制度编写的主责部门应重点筛查跨部门、跨职能,涉及组织的上下游业务相关部门的制度,并及时邀请各相关部门对制度的合理性进行联席评估。评估的过程,即是各部门对业务的重新认知和再梳理,同时,也是也是针对制度内容进行初步宣贯,达成协作共识的过程。针对各部门提供的反馈意见,各制度编写的主责部门应该与各部门进行沟通,确保业务活动在各部门分工的合理性,以及后期的执行效率与可落地性,并据此进行完善修订,直至各部门,并最终通过公司领导的审阅。
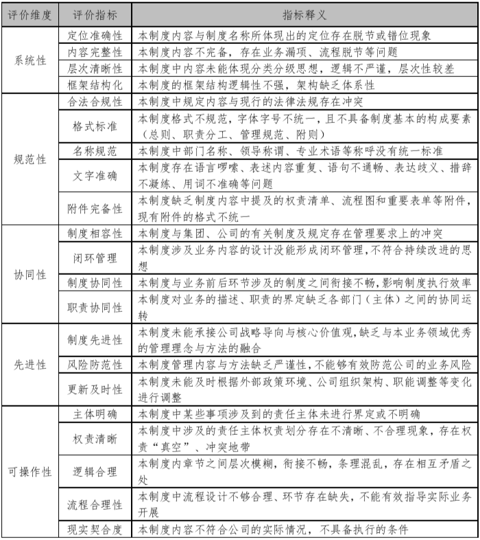
笔者结合项目经验,从系统性、规范性、协同性、先进性及可操作性等五大维度总结了如下制度评估模型,进而为制度评估提供了有效工具。

十、 制度发布与宣贯
制度文件在各部门达成一致意见,并经领导审阅批准后,应及时组织制度的发布与宣贯工作。企业应采取有效措施对已发布的制度进行宣传,使与制度实施有关的部门和人员能够掌握、了解规章制度内容,确保制度的贯彻执行。
制度文件发布后即进入到试运行阶段。在该阶段,制度体系牵头部门应及时收集制度运行过程中出现的问题,并做好记录汇总,并将意见反馈给相关部门和公司领导,以为制度的滚动修订工作提供支撑。
企业开展制度体系建设工作,绝非简单的编写制度这样简单,涉及到大量的策划与准备工作,要把这项工作做精做细,且能够为业务运转提供足够的支撑作用,就要发挥“磨刀不误砍柴工”的精神,踏实做好上述的前六个阶段,为制度的具体编写工作打下坚实基础。
作者:欧博官网ABG管理咨询 王明超
扫描二维码关注欧博官网ABG微信公众号,查看更多资讯

微信公众号:欧博官网ABG管理咨询2017,欧博官网ABG管理咨询(北京)股份有限公司版权所有 工信部备案号:京ICP备09018895号-1
